-
Posts
381 -
Joined
-
Last visited
-
Days Won
5
Content Type
Profiles
Forums
Store
Gallery
Downloads
Calendar
C-130 Hercules News
Posts posted by munirabbasi
-
-
7 hours ago, hehe said:
No. Short Js have high and low boost aileron
Excellent
Best Regards
Munir Abbasi
-
Oh! Yes I have Training manual (EM) of L-100 and C-130 B/E and H series in hard copy.
Best regards
Munir Abbasi
Home of Hercules Pakistan
-
Dear reason of high scale of indicator is short circuiting either tank unit or compensater unit due seal damage
Amity the AUX fuel tank trouble shoot as per TO
Best Regards
Munir Abbasi
-
On 11/8/2020 at 9:02 AM, Kaydee said:
Right Aux fuel quantity indicator goes offscale when empty
I am currently experiencing a situation where my RH aux FQI indicator goes high off scale in flight whenever my RH aux tank fuel becomes empty. The model is C-130H series. Can someone pls help
Drain AUX fuel tank from draining point to eliminate water contamination. Use tester (MD2) for proper operation of tank units and compensator unit.
Best Regards
Munir Abbasi
-
38 minutes ago, hehe said:
Because the rudder system has a high and low boost state activated by flap position.
The Elevator is always system pressure (3000). Same reason aileron system does not have gauges, it is always one pressure range and does not change (short J models are the only exeption to this)
As You know at high altitude of aircraft less pressure is require to move rudder ( reduce pressure 1275 to 1300 psi both system) Pilot must be monitored the both pressure through booster rudder and UTY indicators. for this purpose HYD rudder booster and Utility diverter panels are installed at above aft cargo door. System can be overridden (3000 Psi) by push button SW is mounted at same place and toggle guarded SW is mounted at flight pedestal at any time.
Best Regards
Munir Abbasi
Home of Hercules Pakistan
-
10 hours ago, tinyclark said:
Again, I have never heard of a DCU. What system is it?
DCU are installed by Rockwell Collin As integrated avionics upgraded system program modification in Engine instrument Display system.
Munir Abbasi
-
12 hours ago, tinyclark said:
I have never heard of anything called that, Munir.
Dear brother Gary Tinyclark I mean to say, How DCU works "I" level Maintenance
Munir Abbasi
-
Hello Avionics Expertise
How Data Concentration Unit Works?
Munir Abbasi
Home of Hercules Pakistan
-
-
-
1
-
-
Oh Thanks Tiny clark
Best regards
Munir abbasi
Home of Hercules Pakistan
-
AT What pressure Dumping manifold relief valve open?
Munir Abbasi
Home of Hercules Pakistan
-
On 9/18/2020 at 6:14 PM, Badiul Alam said:
Hey....hery world. I have a problem with One of our new, OH prop ( No 2 posn)which is fail to pitch lock. Synchrophaser operation ck, slave follow both 2 and 3 master, RPM goes upto 104.5% fuel flow also 1400-1350 but rpm does not reduce like no 3 prop which is pitch lock SAT with the throttle movement with check switch is actuated. Low pitch stop adjusted, pitch lock regulator replaced, no joy. TD controlling unsat. Any suggestion.
Replace the FCU
Munir Abbasi
-
On 9/26/2020 at 10:16 AM, Taimoor said:
Hello there has been an issue regarding the material of intermediate Control Rod on Allison T56 A15 engine on C130 E models. Can someone guide me about the material from which these rods are made (is it non ferrous or stainless steel?) and what NDI Inspection is to be carried out on these rods (FPI or MPI)?
Please see T56A-15 and C-130A-3 publications and contact to AFZAL LAB for NDI
Munir Abbasi
home of Hercules Pakistan
-
23 hours ago, NATOPS1 said:
The only explanation I can offer is the No 1 Blade is the reference blade based on the location of the pulse generator therefor it is a know location from which a measurement/ adjustment of relative position can be made during operation.
Thanks
Munir Abbasi
-
17 hours ago, pmostafiz said:
TD SW Auto. I found so many time at different engine of our 4 aircraft C-130B. Is there any logical reason.
Adjust START POT of TD control with TD tester
Check NULL TIT
Munir Abbasi
-
Thanks
Munir Abbasi
-
On 12/14/2019 at 9:36 PM, NATOPS1 said:
good work!
NATOPS1
Anti-skid Control Box PCB A2 was burnt out what is reason behind it?
Do not test ant-skid during while aircraft is taxing (IC-130B-1 caution) if the testing is carried out during aircraft taxing what happen with the system.
Munir Abbasi
Home of Hercules
-
2 hours ago, pmostafiz said:
7B engine. At first start, starting to was 810 but on the same day at 2nd & 3rd start, starting tit was 780 & 760. So many time we found this happened. Can anyone tell me what is the reason behind this to reduce starting tit at 2nd start.
What is selection of TD SWs. Null or AUTO
Munir Abbasi
-
On 12/27/2019 at 9:39 AM, NATOPS1 said:
Unless I misunderstand, the No 1 Blade is shown at 12 O'clock for both the No 2 and No 3 Master prop selected.
Can you rephrase your questions? Not sure what you are asking as it seems there are many different questions.
"why the phase angle relation of No#3 Blade only with master."
"Any dynamic reason opposite blade of No.#1 to No #3"
If you see optimum blade angle relationships phase angle measure opposite with No #1 blade to No #3 for example 20 degree angle lagging or leading to No#3 to No#1 blade
Munir Abbasi
-
Hello propeller expertise
Optimum angular relationship shown in diagram master of No #2 or No#3 with respect other slave with NO # 3 blade AT 12 O clock why the phase angle relation of No#3 Blade only with master. Any dynamic reason opposite blade of No.#1 to No #3
Munir Abbasi
-
On 12/20/2019 at 9:13 PM, NATOPS1 said:
Books say it cracks at 3300, full open at 3500 and resets at 3100
Thanks
Munir Abbasi
-
-
On 12/11/2019 at 8:05 PM, NATOPS1 said:
When you say release do you mean AS the crew is pushing on them? Are they full anti-skid braking or normal to light pressure?
Thanks ,Defect was rectified with sufficient hydraulic bleeding.
Munir Abbasi



FSR
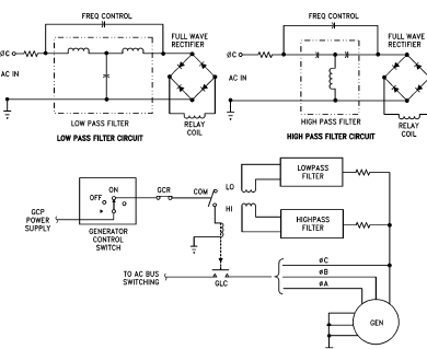
in C-130 Technical
Posted
Hello Avionic expertise
Frequency sensitive relays of C-130 are supplied by AC generator Phase C on "AC" point its TB . The Query is raised in my mind that why phase "B" or A is not supply from the generator for frequency monitorin g of the system.
Best Regards
Munir Abbasi
Home Hercules Pakistan